为什么支付不能像互联网一样快速高效?Pantera Capital 领投的 Coinflow 正用稳定币给出破局答案。
作者:KarenZ,Foresight News
封面:Coinflow
在加密货币领域,稳定币作为连接传统金融与 Web3 世界的关键桥梁,其基础设施的便捷性、安全性与合规性一直是行业关注的核心。
而近期,一家名为 Coinflow 的新型支付公司凭借其在稳定币支付领域探索,吸引了资本市场与行业的双重目光,成为加密支付赛道中值得关注的新兴力量。
2025 年 10 月 8 日,Coinflow 正式披露完成由 Pantera Capital 领投的 2500 万美元 A 轮融资。本文将从核心概念、团队和融资背景、运作机制三方面,拆解 Coinflow 的核心逻辑。
Coinflow 是什么?
Coinflow 是一家以区块链技术为核心的新一代支付服务提供商(PSP),核心目标是解决传统全球支付体系中的核心痛点。它的定位是连接传统金融与区块链技术的桥梁,通过整合稳定币、AI 驱动的反欺诈系统以及区块链交付证明(Proof-of-Delivery),构建一个即时、安全、全球化的支付基础设施。
对商户来说,Coinflow 的核心价值集中在五个方面:
- 即时结算:商户可以立即收到款项。
- 全球覆盖:单次集成即可在 170 多个国家接受支付,并在美国、欧盟等地区提供即时资金支付。
- 风险兜底:提供 100% 的退款保护和欺诈预防。
- 多元支付方式:支持信用卡、Apple Pay、Google Pay、ACH、SEPA、PIX 等 130 多个国家的本地支付方式以及加密支付。
- 资金管理增值服务:商户可以通过余额赚取收益。
Coinflow 表示,其核心服务场景覆盖市场平台、金融科技、游戏、薪资发放、汇款、电商等多个行业,客户包括 Solana Labs、Faraway、Audius 等项目或公司。
Coinflow 有何背景?
Coinflow 核心创始人兼 CEO Daniel Lev 早年任职于普华永道(PWC),为金融服务公司提供咨询服务,理解传统支付体系的运作逻辑与痛点;随后其加入金融科技初创公司 Amount,带领产品团队从 A 轮至 D 轮。这些经历让他精准把握商家对支付效率的需求。
Coinflow 的起源,还与一个副业项目有关。2021 年,Daniel Lev 与 Ben Meeder(现任 Coinflow 联合创始人兼 CTO,曾担任 Phantasia Sports 工程主管)基于 Solana 开发了一款梦幻体育应用(Phantasia Sports)。当时 Solana 价格从 3 美元飙升至 200 美元,这款应用吸引了不少投资者关注,但支付成了瓶颈:用户没法轻松转账充值,也不能即时提现奖金。在找不到合适支付解决方案的情况下,Daniel Lev 决定自己开发「连接传统银行与区块链」的定制化基础设施,之后便从梦幻体育公司中剥离支付业务,于 2022 年底正式创立 Coinflow。
Coinflow 的三轮融资,步步印证了资本对其模式的认可:
- 2023 年,Coinflow 完成 145 万美元 Pre-Seed 轮融资,Jump Crypto 和 Reciprocal Ventures 领投,CMT Digital、Digital Currency Group、Gumi Cryptos、Builder Capital、Prompt Ventures、Blocktech Ventures 等参投。
- 2024 年 5 月,Coinflow 完成 225 万美元种子轮融资,由 CMT Digital 领投,Reciprocal Ventures、Jump Crypto、Draper Dragon、Digital Currency Group(DCG)及多位天使投资人参投。
- 2025 年 10 月,Coinflow 完成 2500 万美元 A 轮融资,Pantera Capital 领投,CMT Digital、Coinbase Ventures、Reciprocal Ventures 和 Jump Crypto 等参投。
Coinflow 表示,A 轮融资是其发展的关键里程碑。此轮融资并非单纯的资金注入,将帮助 Coinflow 加速全球基础设施布局,尤其是在亚洲、拉美等「支付摩擦高发区」的拓展。
Coinflow 运作机制
Coinflow 的运作机制可概括为「以稳定币为核心,连接传统支付与区块链,兼顾效率、安全与合规」,具体可拆解为「核心技术架构」、「关键业务流程」两部分。
核心技术架构
Coinflow 的支付体系建立在三个不可分割的技术模块之上,共同解决「效率、安全、覆盖」三大需求:
- 稳定币作为结算层:选择 USDC 稳定币作为资金流转的「中间载体」,既避免加密货币的价格波动风险,又能利用区块链的「即时转账」特性 —— 跨国家、跨平台转账可在几分钟内完成;
- AI 驱动的反欺诈系统:通过机器学习分析交易数据,实时识别欺诈风险;同时结合区块链的「不可篡改」特性记录交易轨迹,为 100% 拒付保障提供技术依据,降低商家损失;
- 多链与多支付 Rail 整合:支持 Solana 等多条区块链作为底层结算网络,同时对接传统支付渠道(如 Visa Direct、美国 RTP、欧盟 SEPA、巴西 PIX、美国 ACH 等),实现「链上稳定币」与「线下法币」的无缝转换,覆盖不同区域用户的支付习惯。
关键业务流程:以「Pay-in」与「Pay-out」为例
支付场景:支持多方式收单,适配不同用户需求
商家通过 Coinflow 接入支付功能后,用户可选择多种支付方式完成交易,以「一次性购买」和「购买 Coinflow Credits(平台预存)」为例:
一次性购买:用户选择商品→输入信用卡 / 银行信息,或者使用 Apple Pay、Google Pay 或者稳定币支付→Coinflow 完成授权与反欺诈检查→资金以稳定币形式即时结算至商家账户→商家收到到账通知并交付商品;
购买 Coinflow Credits:用户提前用信用卡 / 银行转账购买「Credits」(1 Credit=1 美元,仅可在该商家平台使用)→Credits 存入用户数字钱包→用户后续消费直接扣减 Credits,无需重复输入支付信息,提升支付效率。
目前支持的支付方式包括:信用卡 / 借记卡(Visa、Mastercard 等)、银行转账(ACH、SEPA、UK Faster Payments、PIX)、加密货币钱包(稳定币与非稳定币)、Apple Pay/Google Pay。需注意的是,当前加密货币支付仅能通过 Coinflow 的 SDK 或 Checkout 链接进行,API 暂不支持。

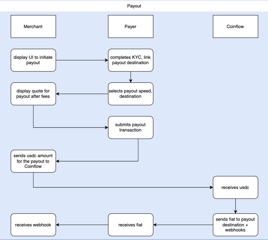
提现场景:合规先行,多速度可选
用户(或商家)通过 Coinflow 发起提现时,需完成合规验证,再选择提现速度,流程如下:
1、KYC/KYB 验证:
个人用户需完成 KYC;
企业用户需完成 KYB(Know Your Business);
商家若已完成用户 KYC,可通过 API 同步数据,避免用户重复验证。
2、绑定收款账户:用户绑定银行账户或借记卡(通过 Plaid 等工具完成账户认证,确保安全)。
3、选择提现速度:根据需求选择不同到账时效:即时结算、当日结算或标准结算,通过 Visa Direct、RTP( 实时支付 )、即时 SEPA、Push-to-Card 等实时支付轨道完成资金转移。
4、资金流转与确认:用户发起提现→Coinflow 将稳定币兑换为法币→通过选定的支付 Rail 转入用户账户→用户收到到账通知,商家可通过后台查看明细。

小结
根据 Coinflow 官方披露的数据,自 2024 年完成种子轮融资以来,Coinflow 实现了 23 倍的营收增长,年度交易规模达数十亿美元,支付服务覆盖范围亦拓展至 170 多个国家和地区。
Coinflow 的本质,是用区块链技术解决传统支付的效率痛点,同时用传统金融的合规逻辑解决区块链的落地障碍。其并非要取代传统支付,而是通过技术融合,构建适配全球互联时代的支付新基础设施。
免责声明:作为区块链信息平台,本站所发布文章仅代表作者及嘉宾个人观点,与 Web3Caff 立场无关。文章内的信息仅供参考,均不构成任何投资建议及要约,并请您遵守所在国家或地区的相关法律法规。




