自 2025 年 8 月 1 日起,香港正式实施稳定币监管框架,标志着香港在全球虚拟资产监管领域迈出关键一步。该框架旨在建立一个稳健、可持续的数字资产生态系统,但也引入了前所未有的严格监管要求。
作者:Sevclub,Seven Research
自 2025 年 8 月 1 日起,香港正式实施稳定币监管框架,标志着香港在全球虚拟资产监管领域迈出关键一步。该框架旨在建立一个稳健、可持续的数字资产生态系统,但也引入了前所未有的严格监管要求。这次我整理了十个可能用户最关心的问题。
1. 香港稳定币监管是否要求对每一位持有人进行 KYC?
是的。
这是本次监管中最具争议性的规定之一。金管局明确要求,除非持牌人能证明有等效的风险缓释措施,否则必须核实每一位持有人的身份。
这意味着香港的稳定币将不再是传统意义上 “假名化” 的去中心化资产,而是变成一种在监管闭环内流通的 “注册式工具”,与加密货币 “无须许可、去中心化” 的原初理念有所不同。
2. 香港如何监管非托管钱包(自托管钱包)
监管立场极为严格。
金管局要求,稳定币发行人必须识别每一个与之交互的钱包的拥有权或控制权,并对与非托管钱包之间的交易施加限制。例如,仅允许向 “可靠的钱包” 转账、设置限额等。这会大幅削弱了稳定币作为自由点对点(P2P)支付工具的流通能力,会提高发行商的监管成本。
3. 什么是 “资金转移规则”(Travel Rule)?在香港如何适用?
在香港,Travel Rule 是全面适用且强制执行的。
稳定币发行人被视为金融机构,必须遵守 FATF 关于资金转移的信息披露要求,在每笔虚拟资产转账中附带发起人和受益人信息。这大幅压缩了用户的隐私空间。
4. 在香港获得稳定币牌照的难度有多大?
门槛极高,准入者将极为有限。
金管局表示,初期预计仅发出 “数个” 牌照。申请成本预计总计超过 3000 万港元,包括:
- 牌照申请费用(1000 万–1500 万港元);
- 最低实缴资本要求(2500 万港元或 1% 流通总额,取较高者);
- 技术与人力合规建设。
市场因此将由少数资本雄厚的大型机构主导。
5. 稳定币发行人必须满足哪些财务要求?
监管要求极为严谨,主要包括:
- 实缴资本:不低于 2500 万港元或流通总额 1%,以较高者为准;
- 储备资产:必须为高质量、高流动性资产,与稳定币挂钩法币计价一致;
- 1:1 完全支持:不得超发,每一枚稳定币均须有相应储备;
- 资产隔离与信托保管:储备资金必须隔离并以信托方式持有;
- 赎回机制:用户可在 T+1 内按面值赎回,无不合理门槛或费用;
- 独立审计:须定期公开储备报告,并接受第三方审计。
6. 持有香港稳定币能赚利息吗?
不能。
监管条例明确规定,持牌稳定币发行人不得向持有人支付任何利息或收益。发行人的盈利主要来自对储备资产的投资收益。
7. 算法稳定币在香港合法吗?
不合法。
香港监管框架全面禁止基于算法或套利机制支撑的稳定币,只认可有 1:1 资产支持的稳定币。
8. 如何验证某个稳定币是否获得了香港牌照?
公众可通过金管局官方网站查询。
任何机构若虚假声称拥有香港稳定币牌照或正在申请,均属刑事犯罪。在金管局正式公布许可名单前,对任何声称 “获批” 的稳定币项目应高度谨慎。
9. 稳定币发行人有哪些技术和运营合规要求?
必须完成全面的技术重构,包括:
- 链上交易分析:部署区块链分析工具(如 Chainalysis、Elliptic)以识别可疑活动;
- 智能合约管控功能:合约必须支持冻结、限制非法地址;
- Travel Rule 集成:对接相关服务,交换交易双方信息;
- 全面风险管理架构:涵盖信用、市场、流动性、科技、操作、声誉等多个维度。
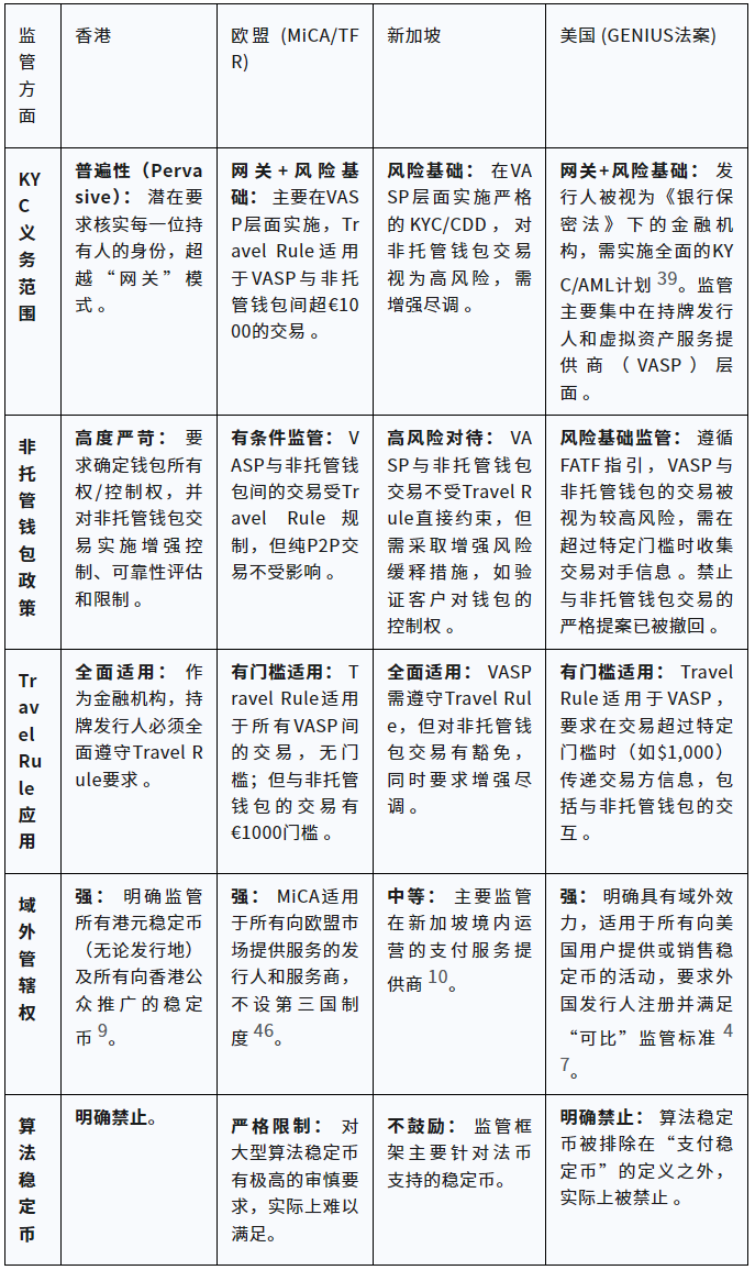
10. 香港与欧盟、美国、新加坡等地的监管有何不同?
香港监管框架具备显著特色,部分要求甚至超越全球同类标准:
表格 3: 稳定币 KYC/AML 要求比较:香港 vs. 欧盟 vs. 新加坡 vs. 美国

总体而言,香港力求构建一个机构级、具系统稳定性和监管对接能力的 “黄金标准” 体系,意在吸引传统金融资本。但其代价是牺牲了加密原生价值中的去中心化、匿名性与开放性,当然,不排除未来监管会随着市场实际情况对其标准进行调整。






