2026 年 2 月 26 日,Consensys 旗下加密钱包 MetaMask 宣布与全球主要的银行卡组织之一 Mastercard 合作在美国推出 “自托管” 式的加密支付卡——MetaMask Card,用户可在全球超过 1.5 亿家支持 Mastercard 的商户进行现实世界中的日常消费。
作者:FinTax
封面:Metamask
1 引言
2026 年 2 月 26 日,Consensys 旗下加密钱包 MetaMask 宣布与全球主要的银行卡组织之一 Mastercard 合作在美国推出 “自托管” 式的加密支付卡——MetaMask Card,用户可在全球超过 1.5 亿家支持 Mastercard 的商户进行现实世界中的日常消费。在支付过程中,用户仍保有对链上资产的控制权,无需将资金预先托管至中心化交易平台账户,与此同时还可获得以 MetaMask 稳定币 mUSD 形式的返现奖励。
MetaMask Card 的推出在加密支付领域引发了相当大的关注。不过,这并非加密支付卡范畴下 “加密借记卡” 这一产品形态的首创。此前,多家加密货币交易所如 Coinbase 和 Binance 就已分别上线能够通过 Visa 支付完成交易,直接用于日常消费的加密借记卡。相比之下,MetaMask Card 存在哪些创新之处,对加密支付市场又会产生哪些影响?本文将从该产品功能特点出发,对比主流加密支付方式和类似产品,对 MetaMask Card 激起的市场波浪进行全方位概览。

2 拆解 MetaMask Card:“自托管” 如何贴近日常消费?
2.1 MetaMask Card 的产品逻辑
从产品设计看,MetaMask Card 并不是市场上最早出现的加密支付卡,但它与多数需要用户预先把资产转入中心化平台账户的托管型加密卡不同,用户在支付发生前仍控制钱包资产,支付时再通过受监管基础设施完成授权与清算。这一产品的核心并不是把商户变成链上收款方,而是让用户使用已委托到卡片消费功能中的加密资产,在传统卡网络中完成现实世界支付。换言之,商户端看到的仍是熟悉的卡支付流程,而用户端则获得了比传统托管型加密借记卡更强的掌控感。
从官方材料看,这一产品目前至少有四个显著特点:
第一,自托管:如前所述,用户在支付前保持对加密资产的控制,不必预先充值到中心化交易平台账户。
第二,返现机制:每笔消费都能在链上获得奖励——标准卡消费可获得最高 1% 的 mUSD 返现,实体卡持卡人在每年前 10,000 美元消费额内可获得最高 3% 的 mUSD 返现。
第三,全球支付网络覆盖:依托 Mastercard 的全球支付体系,该卡可在全球超 1.5 亿家线上或线下商户完成日常消费,覆盖商超、餐饮、出行、电商等全消费场景,并兼容 ApplePay、GooglePay 等主流移动支付方式。
第四,近即时使用:持卡人在获批后可较快将卡加入移动钱包并开始线上、应用内及线下消费。

2.2 MetaMask Card 与其他加密支付方式对比
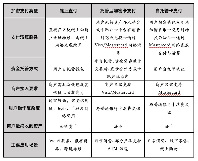
加密货币支付是指使用比特币、以太坊或 USDT 等加密货币而非法币进行的交易。如果把现有加密支付方式粗略区分,至少可以看到三类思路:第一类是链上直付,即用户直接向商户地址转移加密资产;第二类是托管型加密支付卡,即用户先把资产存入平台,再由平台或合作发卡机构通过 Visa、Mastercard 等网络完成法币清算;还有第三类则是自托管钱包接入卡组织网络的模式。就用户体验而言,第三类产品试图在保留自托管属性的同时让用户获得接近日常银行卡的使用体验。该模式既体现了加密支付工具在现实消费场景中的进一步融合,也在一定程度上反映了 Web3 钱包逐渐成为用户管理数字资产的重要入口,折射出行业从交易所中心化模式向钱包生态延伸的趋势。

3 MetaMask Card 的推出背景:为什么是现在?
近年来,PayFi(Payment Finance)的崛起推动加密支付从单纯的链上价值转移向现实消费逐渐融合,稳定币与现有的链上支付工具形成强有力组合,在跨境汇款、即时结算等领域展现出速度与成本优势,逐渐成为连接加密资产与现实支付体系的重要桥梁。在这一背景下,主打自托管钱包现实支付的 MetaMask Card 从试点到推广,至少存在四重推动因素:
首先,产品层面的试点与可行性验证已经完成。根据 MetaMask 官方,该卡在 2025 年 ETHDenver 首次试点后,已经积累了来自多个市场的实际使用经验,且全球已有数以万计的用户将其用于从日常咖啡到大额消费的不同场景。本次正式上线覆盖全美,说明其前期试点、产品打磨和合规接入已经达到能够规模化复制的阶段。
其次,市场需求与产品逻辑逐渐成熟。与传统托管型加密支付卡不同,MetaMask Card 的 “自托管钱包” 模式令用户在支付发生前仍保有对钱包资产的控制,而在消费环节则通过受监管的发卡行和 Mastercard 网络完成授权与支付。这种设计本质上是在链上资产控制权与现实世界支付便利性之间寻找平衡,也回应了加密用户对 “既不想完全回到中心化托管,又希望拥有接近日常银行卡体验” 的长期需求。
再次,外部支付基础设施和监管环境较之以往也发生了显著变化。一方面,美国近一年对稳定币与银行参与加密相关活动的监管框架明显更清晰:GENIUS Act 为支付型稳定币建立联邦监管框架,并将发行人纳入《银行保密法》约束范围;FDIC 则在 2025 年明确,受其监管的机构在风险可控前提下可以从事可允许的加密相关活动。对市场参与者而言,监管层面的明确表面上增加合规束缚,实际上减少了市场运行的诸多不确定性,为各种商业行为的推进划清合规界限。
最后,MetaMask 作为全球主流的去中心化加密钱包,亟需实现钱包资产的线下落地,打通 Web3 生态与现实消费的链路;万事达作为传统支付巨头,则能够通过布局加密支付拓展生态边界,抓住加密资产的支付市场红利,双方的合作可谓是 “各取所需” 的行业共赢。
4 MetaMask Card 如何影响加密支付格局
4.1 便利性层面:从 “技术工具” 走向 “日常支付”
如果加密支付行业长期保持在 “高支持度、低使用率” 的瓶颈,那么其将越来越难以融入主流支付格局。GoMining2026 年调研显示,近 80% 的加密资产持有者支持加密支付的广泛普及,但仅有 12% 将其用于日常消费。MetaMask Card 的出现强化了一个趋势:面向现实消费场景的加密支付产品,越来越倾向于把链上资产入口与受监管支付基础设施结合,以降低使用门槛和学习成本,推动加密支付从 “个别专属” 向 “大众选项” 转变,不断扩大用户市场。除 Mastercard 外,Visa 在今年 3 月 3 日也宣布与 Bridge 扩大合作、计划把稳定币关联卡扩展到 100 多个国家和地区,也从侧面说明卡网络巨头正在积极推进类似方向。
4.2 安全性层面:自托管模式带来的风险控制新思路
从安全设计上看,此前加密支付多采用中心化托管模式,将资产安全的主要责任集中在平台端,埋下了平台道德风险、资金链断裂等安全隐患。MetaMask Card 以自托管为核心的安全设计让用户掌握数字资产控制权,从根源上减少了中心化托管的固有风险,推动行业整体重视安全责任分配,走上平台托管与用户自主管理相结合的创新路径。其次,MetaMask Card 针对不同类型的资产,平台设置了差异化的转换费率,将不同资产的波动风险成本体现在手续费中,让用户为更高风险的支付场景付出相应成本,“安全” 在此表现为可感知的控制项,有利于引导行业形成风险与成本匹配的支付定价逻辑。
4.3 合规层面:支付创新与监管框架的再对接
MetaMask Card 的合规逻辑在于将传统金融的合规要求嵌入加密资产支付流程,通过 KYC 与 AML 措施确保用户身份可追溯,引导当前正在进行支付形式创新的加密支付项目符合基本监管要求。未来加密支付的竞争将不仅是技术或费率的比拼,更是合规生态的较量,合规格局的演变促进其他加密支付项目重新评估自身合规架构,或寻求类似合作,或加大技术投入以满足 FATF《旅行规则》等国际标准。不过,尽管 MetaMask 为行业提供了合规样本,但在监管趋严推高合规成本的背景下,该类模式仍需面对全球监管碎片化的长期挑战,在全球合规与本地化运营间寻找更精细的平衡点。
5 结语
MetaMask Card 不是加密支付卡的起点,但它确实提供了一个值得观察的新样本:当自托管钱包不再只是存币和签名工具,而开始通过受监管发卡行和卡组织网络连接现实消费场景时,加密支付的关注重点,也会从 “能不能支付” 转向 “如何在控制权、可用性与合规之间重新分配边界”。这或许正是这张卡真正值得关注的地方。
免责声明:作为区块链信息平台,本站所发布文章仅代表作者及嘉宾个人观点,与 Web3Caff 立场无关。文章内的信息仅供参考,均不构成任何投资建议及要约,并请您遵守所在国家或地区的相关法律法规。




