Fusaka 的名字源自两个内部升级代码名称,Osaka(执行层升级)和 Fulu(共识层升级)的合并。
原文:How the Fusaka upgrade fits into Ethereum’s long-term roadmap(Cointelegraph)
编译:Felix,PANews
2025 年 12 月 3 日,以太坊将在主网激活 “Fusaka” 升级,这是继 5 月的 “Pectra” 升级之后,今年第二次重大硬分叉。Fusaka 的名字源自两个内部升级代码名称,Osaka(执行层升级)和 Fulu(共识层升级)的合并。
什么是 Fusaka 升级?
Rollup 目前承载了以太坊的大部分交易和手续费收入,但它们仍受到发布回 L1 的数据量以及成本的限制。
Fusaka 升级旨在缓解这种压力。其主要功能 PeerDAS(对等数据可用性采样)允许验证者无需下载所有内容即可验证 Rollup 数据块,从而降低带宽和存储需求,同时大幅提升数据吞吐量。
与此同时,“Blob-Only Parameter”(简称 BPO)、新的 gas 和区块大小限制以及历史过期的调整,使区块链能够适应多次的容量提升。
本文将剖析 Fusaka 升级带来的变化,其在 Surge、Verge 和 Purge 路线图中的定位,以及在未来几年可能对用户、Rollup 和整个以太坊生态系统产生的影响。
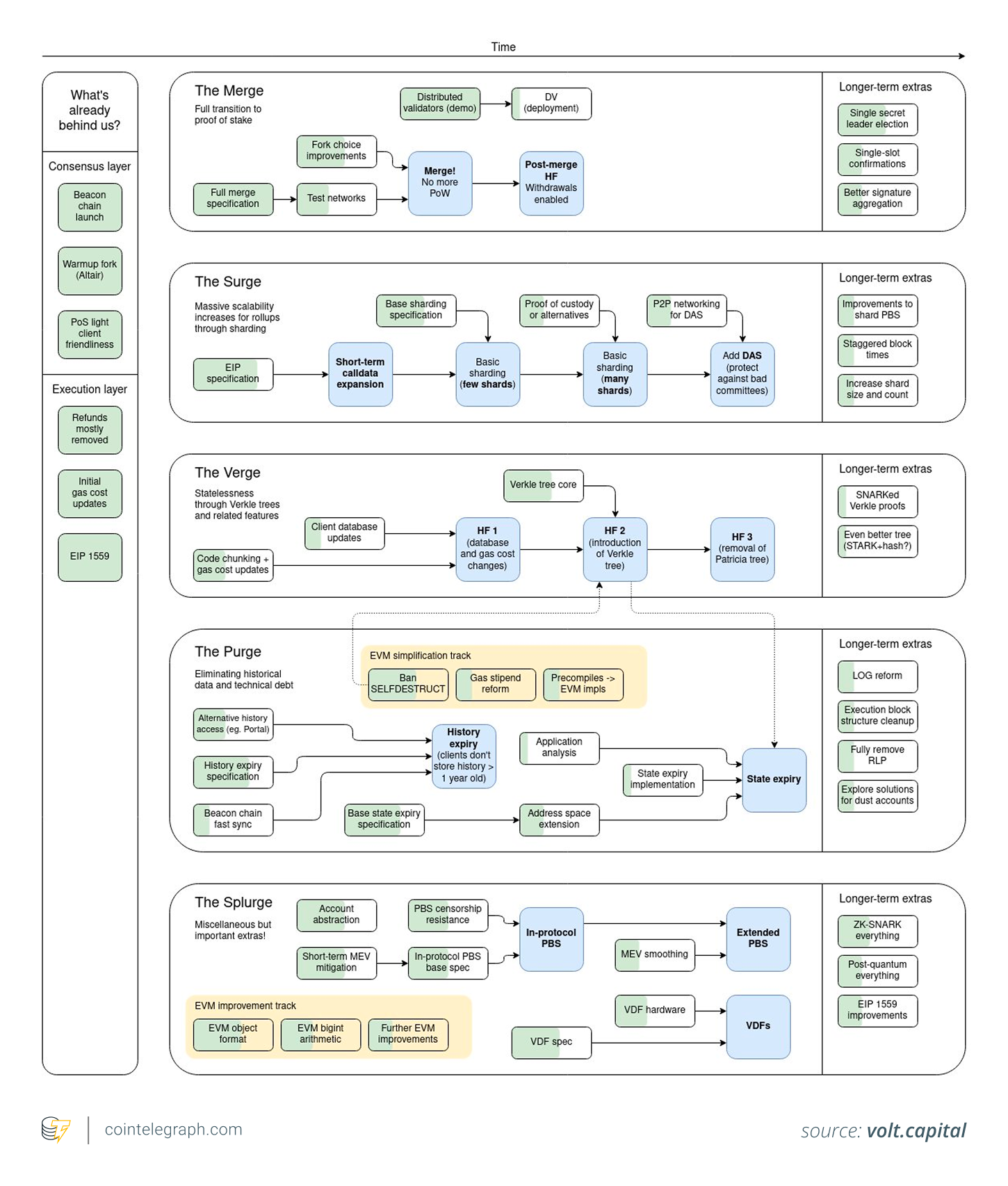
从 Merge 到 Fusaka:路线图
要了解 Fusaka 的定位,不妨回顾一下以太坊的发展历程。
The Merge(2022 年)“合并” 使以太坊从工作量证明机制转变为权益证明机制,能耗降低了约 99.9%。
Shapella(2023 年)实现了质押以太币的提取,将单向质押系统转变为流动性系统,吸引了更多的验证者。
Dencun(2024 年 3 月)引入了以太坊改进提案(EIP)4844“blob”,这是一种用于 Rollup 的更便宜的临时数据通道,也被称为 protodanksharding。
Pectra(2025 年 5 月)增加了 EIP-7702 账户抽象功能,并重新调整了诸如 2048 个以太币的验证者上限等质押参数。
这些升级与 Vitalik Buterin 简略的路线图相符:Merge、Surge、Verge、Purge 和 Splurge。Surge 旨在通过 Rollup 和更好的数据可用性来扩展以太坊,而 Verge 和 Purge 则侧重于更轻量级的客户端和清除旧的历史记录。

Fusaka 是首个同时推动所有这些功能的升级。它作为 Surge 的一部分为 Rollup 数据进行扩展,并作为 Verge 和 Purge 的一部分优化历史记录和更轻量级的同步机制。它还为模块化的以太坊堆栈设定了明确的目标,即在 L1 结算的基础上增加 L2 吞吐量,实现每秒超过 10 万笔交易 (TPS)。
PeerDAS、blobs 和更大的区块
Fusaka 的核心扩容方案是 EIP-7594,即 PeerDAS。
PeerDAS 不再要求每个完整节点下载完整的 Rollup 数据块,而是将其分割成更小的单元,并使用抽样和纠删码技术,使验证节点仅获取随机片段。如果可用片段足够多,网络就可以确信完整数据存在。
这样可以减少每个节点的带宽和存储,并为最终实现 blob 容量 8 倍的增长奠定基础,而无需强迫质押者升级硬件。
为了使这种增长更具灵活性,EIP-7892 引入了 BPO 分叉,这是一种小型硬分叉,仅更改三个与 Blob 相关的参数:目标值、最大值和基础费用调整因子。
Fusaka 之后,以太坊可以根据 L2 需求的增长,以更小、更频繁的方式提升 blob 容量,而无需像以往那样等待数年才能进行一次重大分叉。
在执行方面,Fusaka 更新了 gas 和区块大小:
- 有效区块 gas 目标值从目前的 4500 万大幅提升。EIP-7825 限制了单笔交易可使用的 gas 量,而 EIP-7934 则增加了 10 MB 递归长度前缀(RLP)区块大小限制,以降低拒绝服务攻击(DoS)的风险。
- EIP-7823 和 EIP-7883 重新定价并限制了 MODEXP 预编译,以防止一次繁重的加密调用使整个区块停滞。
简而言之,Fusaka 为以太坊提供了更多空间来存储 Rollup 数据和复杂交易,同时增加了安全机制,确保区块对普通节点仍可验证。
用户体验、安全性和开发者工具
Fusaka 的改进并非仅着眼于容量,有多个 EIP 还专注于用户体验、安全性和开发者操作便捷性。
EIP-7917 使下一个 epoch 的提议者日程完全确定,并且可以通过信标根在链上访问。这对于基于 Rollups 和预确认的方案至关重要,因为这些方案需要提前知晓哪个验证者将提议给定的区块,以便提供快速且可靠的软最终性(Soft Finality)保证。
在用户体验方面,EIP-7951 增加了 secp256r1 预编译,使以太坊原生支持 P-256 签名,该曲线被 Apple 的 Secure Enclave、Android Keystore、Fast Identity Online 2(FIDO2)和 WebAuthn 密钥所采用。这使得钱包能够依赖设备级别的生物识别和密钥,而非助记词,从而使 L1 更接近主流平台的登录流程。
开发人员获得了 EIP-7939,即计算前导零的操作码,它用于计算 256 位字中的前导零数量。它使得位级数学运算、大整数运算以及一些零知识证明电路的实现成本更低、难度更低。
最后,EIP-7642 扩展了以太坊的历史数据过期机制,允许客户端丢弃更多合并前及更早的数据,同时公布其提供的数据范围。这可以为每个节点节省数百 GB 的空间,并能显著加快新验证者的同步速度。
谁获益:L2 节点、验证节点和以太坊持有者
对于 L2 生态系统而言,PeerDAS 和 BPO 分叉相结合,使得数据更便宜且更丰富。
分析师估计,Fusaka 加上首个 BPO 分叉可能会在一段时间内将 L2 数据费用降低 40% 至 60%,尤其是对于像 DeFi、游戏和社交这类高吞吐量的应用场景。更低的数据费用意味着有更多空间进行试验,并且可能引发新一轮围绕价格和用户体验的 Rollup 竞争。
对于节点运营商和验证者来说,Fusaka 减轻了一些负担,但也增加了其他负担。采样和历史过期减少了节点需要下载和存储的数据量,使得新节点更容易同步到最新区块。
然而,随着 BPO 分叉将 blob 计数推得更高,配备良好的验证者和基础设施提供商将承担更多的上传带宽,如果客户端实现和指导不够谨慎,可能会将网络推向规模更大的运营商。
机构和权益质押服务提供商往往将 Fusaka 视为一种战略赋能,而非一次性的速度提升。更可预测的数据吞吐量、更安全的 gas 和区块大小限制以及更清晰的历史管理,都让大规模验证器运营更易于规划。
对于 ETH 持有者而言,其影响显而易见。以太坊网络底层正在被调整为 L2 级别的高容量结算和数据引擎,最低费用和 blob 定价也进行了调整,以吸引更多交易活动在以太坊上进行结算,这可能会影响费用市场和验证者奖励。
然而,这种调整也存在权衡取舍。协议变得更加复杂,如果普通用户没有感受到成本和体验方面的明显改善,可能会招致批评。
Fusaka 之后:Glamsterdam 及迈向 10 万 TPS 之路
下一个名为 Glamsterdam 的升级预计将于 2026 年推出,其两大亮点是:提议者构建者分离(ePBS)和区块级访问列表(BAL)。
- ePBS 致力于通过在协议层面将区块构建和提议分离,来强化最大可提取价值(MEV)供应链,而非仅仅依赖外部中继。
- BALs 旨在实现更高效的执行以及更好地处理状态访问,包括未来 blob 容量的增加。
PeerDAS 和 BPO 分叉推动了 Surge 的发展。历史记录过期时间的延长和点对点(P2P)的调整则体现了 Verge 和 Purge 的主题。诸如提议者预览(Proposer Lookahead)和 P-256 支持等用户体验升级,使得预确认和通行密钥钱包能够大规模地实现。
如果以太坊能保持这样的节奏推进,那么 Fusaka 将更多地被视为一个转折点。它标志着路线图从分散的计划转变为一个连贯且注重价值的扩容方案。其目标是在不放弃最初使网络具有价值的去中心化特性的情况下,支持每秒 10 万笔交易的模块化堆栈。
免责声明:作为区块链信息平台,本站所发布文章仅代表作者及嘉宾个人观点,与 Web3Caff 立场无关。文章内的信息仅供参考,均不构成任何投资建议及要约,并请您遵守所在国家或地区的相关法律法规。




