法案实行的是典型的加密资产业务许可制。只有经过波兰金融监管局(Komisja Nadzoru Finansowego,KNF)授权且拿到加密资产服务提供商牌照(CASP License)的机构,才能合法经营。
作者:黄文景,陈昊洋,曼昆区块链法律服务
2025 年 9 月 26 日,波兰下议院(Sejm)以 230 票对 196 票通过了《加密资产市场法案》(Crypto-Assets Market Act,简称 “法案”)草案,法案虽仍需上议院(Senate)审议、总统签署并公布后的 14 天生效(除 Article70:关于互联网域名封锁、注册名录和访问限制在法案公布后 4 个月才生效),但这个立法里程碑也标志着该国加密监管体系迈入全新阶段。
这部法案不仅是波兰本土的 “加密监管总纲”,更是深度接轨欧盟 MiCA 的统一框架:在立法过程中,法案经历了约 3-4 轮审议和 45 项修正案的锤炼(包括许可边界和罚款标准的微调),确保从 “反洗钱登记” 的松散时代,平稳转向 “全面牌照监管” 的有序赛道。
对有意在波兰从事加密交易、代币发行、托管或支付结算等业务的加密从业者来说,这意味着监管阳光即将普照——未来操作,必须持牌上阵,否则难逃罚单或退场。
监管对象与范围:所有 “加密玩家” 都被纳入视野
法案确定的监管对象与 MiCA 保持高度一致,波兰此次立法并未重新定义监管边界,而是将 MiCA 中确立的监管对象和业务范围全面纳入国内法。具体监管对象包括:
1. 加密资产服务提供商,业务范围覆盖如下领域:
- 加密资产交易平台的运营;
- 钱包托管与资产保管服务;
- 支付与结算相关服务;
- 其他涉及加密资产的衍生类业务。
2. 代币发行人:包括 “资产锚定型代币发行人”和 “电子货币代币发行人”。
3. 外国加密资产服务提供商:来自其他欧盟成员国的机构可通过 MiCA Article63 的 “护照机制” 在波兰提供跨境服务。
综上,只要你在波兰境内运营或者提供任何形式的加密资产服务,不论你公司注册在哪里,要么拿牌、要么退出。
持牌与非持牌:监管进入 “有证才能上场” 的时代
法案实行的是典型的加密资产业务许可制。只有经过波兰金融监管局(Komisja Nadzoru Finansowego,KNF)授权且拿到加密资产服务提供商牌照(CASP License)的机构,才能合法经营。
- 持牌主体
可在波兰境内或对波兰用户开展经批准的业务。持牌后,机构需持续履行合规义务(包括定期报告、内部审计、资本充足、风险控制等)。
- 非持牌主体
未经许可却开展加密服务的,将面临高额罚款或刑事处罚。法案中明确列出多项违法情形及处罚标准(见下文)。
持牌主体的基本要求与运营成本:资本金、合规框架与存续成本全面提升
这是整部法案的核心部分,也是最值得关注的地方。监管逻辑很清晰:要想拿牌,就要有钱、有制度、有能力。
(一)资本金要求:
法案指出,CASPs 必须 “具备足够资金”(sufficient funds),这不仅仅对持牌主体的注册资本提出了最低门槛要求,还包括流动性管理、风险准备金配置、客户资产隔离保护等在内的全方位资本实力考量,以确保在市场波动与风险事件中仍能保持合规与偿付能力。
目前波兰尚未出台关于最低注册资本金的次级规定,因此 MiCA 的标准仍为主要参考,以下是 MiCA 中根据 CASPs 提供的不同服务类型作出的最低注册资本金要求:

除需实缴的资本金外,监管机构要求 CASPs 维持 “持续充足资本”,若因业务波动、市场损失等导致资金不足的,必须及时补充。
(二)监管成本与合规开支:运营 “合规化” 意味着持续投入
1. 法案规定了监管加密资产市场的成本分摊和费用结构,分别针对 Token Issuers 和 CASPs 如何为监管框架提供融资进行了说明:
- 许可证及评估费:费用因许可证或评估类型而异,上限为€ 4,500;
- 信息文件批准:批准文件:€3,000;修改文件:€1,000;
- CASPs 的年度牌照维护费与监管费:以过去 3 年的平均总收入为基础,收取区间为€500- 平均年收入 0.4% 的年费
- Token Issuers 的年度牌照维护费与监管费:收取区间为€500 - 因发行资产挂钩代币或电子货币代币而产生的金融负债总额的算术平均值与不超过 0.5% 的利率的乘积。
2. 除监管加密资产市场的成本外,持牌主体在运营过程中还需支出以下费用:
- 定期财务与合规审计支出;
- 外部法律顾问与技术合规成本;
- KYC 系统、风险监测与 AML 技术平台建设费用。
持牌主体需关注的合规与风险管理重点
持牌机构在运营过程中仍需做好合规与风险管理,为此法案提出了多层次的风控与合规要求。
(一)治理结构与合规架构:必须 “像金融机构一样” 运作
法案要求 CASPs 建立完备的治理与合规体系,包括:
- 设立独立的合规、风控和内审部门;
- 管理层需具备专业资质与无不良记录;
- 建立风险识别、内部控制、异常报告制度;
- 制定专业保密制度,明确技术标准;
- 严格执行反洗钱(AML)和客户识别(KYC)要求。
特别是 Article 22 强调:每家机构都必须制定内部规章,用以细化 “职业保密与信息保护” 的技术标准。这些标准不仅限于公司层面,还包括系统安全、数据访问、信息加密、内部传递机制等技术细节。
这些技术标准的具体细节,并不会全部写入法案正文,而是将由 KNF 通过 “次级规则(secondary regulations)” 陆续颁布执行。这些次级规则将对报告内容、操作细节、技术合规标准、网络安全标准和监管接口等进行统一规范,确保所有机构在执行上保持一致性。这意味着,持牌机构除了法案条文本身外,还要密切关注 KNF 发布的配套指引、细则和实施标准,否则可能出现 “形式合规但实质违规” 的风险。
(二)信息披露与监管报告义务
CASPs 必须定期向 KNF 披露以下内容:
- 财务状况与风险结构;
- 储备金、交易量、流动性指标;
- 系统运行与安全情况;
- 合规控制、治理变化、重大交易等。
任何可能影响客户资产安全或市场稳定的事件,都要第一时间上报并说明应对措施。监管机关还可以公开处罚决定,以确保透明度与市场问责。
(三)风险管理体系
持牌主体要建立覆盖市场风险、操作风险、流动性风险的全流程体系。要求包括:
- 定期进行压力测试;
- 建立异常交易监测系统;
- 实施客户分层与高风险账户识别机制。
(四)投资者保护与信息透明度
在投资者保护与信息披露方面,法案对持牌主体提出了更高的要求:
- 充分披露加密资产风险;
- 对零售客户进行适当性评估;
- 建立客户资产隔离与赔付机制;
- 设置投诉处理与纠纷调解渠道。
监管希望通过制度建设,重塑投资者信任与市场安全感。
(五)反洗钱与反恐融资(AML/CFT)
与欧盟标准一致,CASPs 必须执行:
- 全流程 KYC 认证;
- 可疑交易监控与报告;
- 高风险客户强化审查;
- 系统自动化可追溯机制。
违规不仅可能罚款,更可能导致牌照吊销。
(六)合规审计与报告机制
持牌机构必须:
- 定期接受外部独立审计;
- 每年提交合规与风险报告;
- 重大治理、股权、业务结构变动须提前报 KNF 批准。
具体的统一模板与时限要求将在未来由 KNF 发布的操作性次级规则规定。
禁止行为及刑事责任
除明确合规要求与监管框架外,波兰加密资产法案同样对从业主体的行为边界作出了严格限定,明确列举了在市场运作中应当避免的违法与违规行为。同时,法案还通过设立刑事责任条款,为加密资产领域的违法违规行为加上了 “高压线”,以严厉的惩罚措施确保市场的透明与秩序。
(一)禁止行为及处罚(含非持牌主体)
1. 持牌主体

2. 非持牌主体

(二)刑事责任
以下是法案中定义的主要刑事犯罪和处罚:

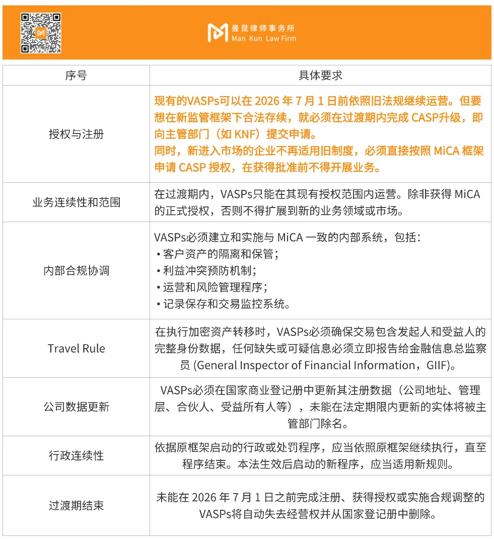
过渡期与执行时间:已有企业需平稳 “迁移”
为帮助市场平稳过渡避免运营中断,法案为现有加密资产服务提供商(VASPs)注册实体建立了过渡期:目前按照反洗钱法规注册的 VASPs,可在 2026 年 7 月 1 日前按照现行规则继续合规经营,但必须逐步升级至新标准,直到获得 CASP 授权或截止日期。以下是法案对过渡期的具体要求,另外市场主体也需要注意配套法案落地的次级规则出台的生效情况。

免责声明:作为区块链信息平台,本站所发布文章仅代表作者及嘉宾个人观点,与 Web3Caff 立场无关。文章内的信息仅供参考,均不构成任何投资建议及要约,并请您遵守所在国家或地区的相关法律法规。






