原文:The CLARITY Act – Why it matters, what to know, and what to do(a16zcrypto)
作者:Miles Jennings,Aiden Slavin
编译:哔哔 News
封面:Photo by Steven Abraham on Unsplash
众议院近期以压倒性优势(294 票赞成、134 票反对,其中 78 名民主党人支持)推进了一项重要的新 “市场结构” 法案——《CLARITY 法案》。这项法案将为数字资产市场建立清晰的监管框架。该法案目前已提交参议院审议,参议院正在制定其自身的市场结构立法版本,并将参考《CLARITY 法案》。
如果《CLARITY 法案》获得通过,将为区块链系统制定清晰的规则——终结多年来扼杀创新、损害消费者利益、偏袒奉行不透明原则的奸商而非追求透明度的企业家的不确定性。如同 1933 年《证券法》确立了投资者保护机制,并推动了美国资本形成长达一个世纪一样,《CLARITY 法案》可能成为一部影响深远的法案。
当我们的法律框架既能促进创新,又能保护消费者时,美国就能引领潮流,全世界都能从中受益。《CLARITY 法案》正是提供了这样的机遇。这项立法建立在去年《FIT21 法案》的两党合作基础之上,但《CLARITY 法案》在几个关键方面对其进行了改进,我们将在下文概述:涵盖创新者需要了解的内容,以及为什么这项法案对于协调创新、消费者保护和美国国家安全至关重要。
随着刚刚签署的《GENIUS 法案》,制定更广泛的市场结构法案的需求变得更加迫切。

为什么重要
尽管加密货币行业已经存在十多年,但美国尚未建立全面的监管框架。然而,加密货币已不再仅仅是科技圈内人士的潮流,它已成为基础设施:区块链系统如今已成为支付系统(包括通过稳定币)、云基础设施、数字市场等诸多领域的基础。
但这些协议和应用程序的构建缺乏明确的规则。合法创业者面临监管的冲击,而奸商则利用法律的模糊性牟利。而《CLARITY 法案》的通过将扭转这一局面。
通过为项目提供透明的合规途径,并确保监管机构拥有更完善的工具来监管实际风险,《CLARITY 法案》将使本已庞大的加密货币行业走出阴影,进入受监管的经济体系。这项新立法为负责任的创新创建了一个框架,就像 20 世纪那些帮助公开市场繁荣并保护消费者的基础性法律一样。
除了提供明确的合规途径外,该法案还提供了更清晰的规则——赋予企业家自信创新和在国内运营所需的法律确定性。这最终将减轻合法企业家在海外创业(或利用低效且不透明的架构规避监管)的压力。
这种法律上的明确性将为下一代去中心化基础设施、金融工具和用户自有应用程序打开大门——所有这些都将在美国构建。确保区块链系统在美国开发,也将保护全球数字和金融基础设施免于依赖例如由中国创建和控制的区块链系统,同时还能确保美国监管标准适用于如今越来越多的加密货币以外的人正在使用的核心金融基础设施。
这项新立法将起到什么作用?
为数字商品建立清晰的监管路径
《CLARITY 法案》为数字资产(也称为 “数字商品”)创建了一个监管框架,赋予用户区块链系统的所有权。
该法案基于控制的成熟度框架允许区块链项目推出数字商品并进入公开市场, 而无需承担过度的监管负担或不确定性。
实现对基于区块链的中介机构的监督
该法案确保加密货币领域的中心化参与者(例如交易所、经纪商和交易商)受到严格监管。这些中介机构:
- 需要向 CFTC 注册;
- 遵守与管理传统金融机构类似的合规标准。
这些要求提高了核心市场基础设施的透明度,有助于防止欺诈和滥用,并增强消费者信任。它们还弥补了目前的监管漏洞——这种漏洞使得像 FTX 这样的公司能够在美国市场不受约束地运营。
以强有力的保障措施保护消费者,同时促进创新
《CLARITY 法案》还制定了直接的消费者保护措施,包括:
- 数字商品发行人的强制性公开披露义务——确保零售参与者能够获取基本、重要的信息;
- 限制内幕交易——限制早期利益相关者利用信息不对称损害用户利益的能力。
这些措施还为企业家构建去中心化区块链系统提供了更清晰的路线图,有助于促进创新。
哪个政府机构负责监管?
《CLARITY 法案》将为数字资产从美国证券交易委员会(SEC)向商品期货交易委员会(CFTC)的监管过渡提供一条清晰、结构化的途径。
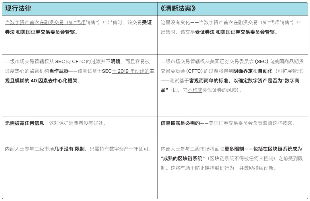
让我们比较一下现行法律和《CLARITY 法案》(如果通过)如何解决区块链系统的独特属性:

区块链系统的 “基于控制” 的成熟度框架如何运作?
与美国证券交易委员会 (SEC) 于 2019 年创建的基于努力的传统去中心化测试相比(该测试对去中心化的定义不明确,监管机构可以利用该定义对付良好行为者),《CLARITY 法案》的成熟度框架采用了明确、客观且易于衡量的标准。
这些标准侧重于谁拥有底层区块链系统及其相关数字商品的控制权。这与其他监管制度(例如货币转移)更加一致,并消除了那些鼓励建设者停止建设以避免被看作是中心化的负面激励。更重要的是,这种方法将有助于合法建设者蓬勃发展——并继续建设(而不是被迫放弃项目);同时使不良行为者更难利用法律上的模糊性,包括通过参与表演性的 “去中心化戏剧”(而非真正的去中心化)。
具体来说,该法案的框架通过以下方式激励权力下放并保护消费者:
- 在区块链系统的形成阶段施加更多的监督和更严格的监管负担——当存在中心化控制时,与该区块链系统的原生数字资产相关的风险最类似于证券的风险;
- 随着项目的成熟,监管要求会减少——当没有集中控制时,风险就会降低,最类似于商品的风险。
与之前为规范从集中到分散的转变而做出的立法努力一样,适用于 “成熟度” 范围内项目的监管义务包括:
- 强制披露——这将提高透明度;
- 对内部人员的销售限制——这可以保护早期消费者免受内部人员(如参与的企业家和投资者)的侵害,因为内部人员可能掌握其他消费者不知道的不对称信息。
但与《FIT21 法案》不同的是,《CLARITY 法案》制定了七项客观、可衡量的标准,用于确定特定区块链系统何时不再受个人或共同管理的团体(如基金会)控制,从而使其原生数字资产不再构成类似证券的风险。由于这种方法以消除控制为核心,它可以在充分发挥区块链技术潜力的同时保护消费者投资者。此外,由于《CLARITY 法案》采用可衡量(而非无定形)的标准,它提供了一个更易于监管机构应用和构建者遵循的框架。
简而言之,这个新框架是对传统监管框架的重大改进,因为证券法不是为资产(如区块链系统)设计的,因为资产的风险状况可以从类似于证券转变为类似于商品。这一新框架也得到了业界的广泛支持。
这对 DeFi 等特定行业有何影响?
《CLARITY 法案》为去中心化金融(DeFi)提供了重要的保障。具体而言,该法案:
- 免除 DeFi 协议和应用程序对数字商品交易中介机构(如交易所和经纪商)的监管要求;
- 为 DeFi 制定标准——要符合资格,DeFi 系统不得充当中介,确保特定的 DeFi 系统不会重新引入监管旨在缓解的风险。
此外,该法案将为 DeFi 项目提供所需的法律明确性:
- 推出并销售自己的原生代币——这些流程以前充满风险且不明确;
- 利用去中心化治理——避免被归类为中心化的风险
- 提供自我监护权——以前很多人都这样做,但现在通过这项法案,个人将拥有 “自我监护权”。
《CLARITY 法案》为 DeFi 项目搭建了一个公平的竞争环境。这也为将去中心化金融的优势融入更广泛的金融体系铺平了道路,从而更广泛地释放其真正的潜力,惠及消费者。
然而,《CLARITY 法案》并非完美无缺。由于该法案仅关注数字商品,因此并未涵盖其他受监管的数字资产,例如代币化证券和衍生品。尽管《CLARITY 法案》豁免了 DeFi 系统遵守联邦中介机构规则,但它并未取代州级监管——这意味着 DeFi 行业仍然容易受到不一致或过度监管的州级政策的影响。这些差距应由参议院、未来立法或通过协调一致的监管指导(例如 SEC 和 CFTC 的规则制定)来解决。
《CLARITY 法案》是否比现在已有的更好?
答案是肯定的。《CLARITY 法案》改善了现状,因为:
行业目前缺乏监管。虽然有些人可能会认为没有监管总比有监管好,但目前监管缺乏透明度,这为不法分子和奸商提供了便利,他们利用这种不确定性来剥削消费者。(更不用说这会导致监管机构不受约束地滥用职权。)FTX 就是这些问题的典型例子,它不仅损害了整个行业,也损害了成千上万的消费者。如果我们现在不采取行动,就会给更多像 FTX 前首席执行官这样的不法分子敞开大门。
行业缺乏透明度。由于缺乏强制披露和上市标准,消费者经常面临诈骗和欺诈的风险。这种缺乏透明度的现象滋生了一种 “赌场”(而非更注重创新的赌场)文化,从而导致了像 memecoin 这样的纯粹投机性产品的出现。
行业缺乏保护。由于各联邦机构的监管权限缺乏明确的约束,区块链项目(尤其是 DeFi 项目)仍然容易受到上届政府时期常见的过度监管。
行业缺乏标准。如果没有去中心化/管控方面的标准,消费者在使用区块链系统时就会面临未知风险。例如,他们可能认为自己的资产(包括稳定币)是安全的——但如果这些区块链系统由单一实体控制(有人可能会直接关闭它),它们可能就不安全了。随着所有行业的成熟,制定标准变得越来越普遍。

《CLARITY 法案》与之前的立法成果,例如《FIT21 法案》相比如何?《CLARITY 法案》实际上吸取了《FIT21 法案》的经验教训,并在其基础上进行了改进:
- 它通过堵住《FIT21 法案》中的漏洞,从而提高透明度,避免某些遗留项目逃避披露。《CLARITY 法案》提供了一个框架,用于对仍在运行的遗留项目履行披露义务。
- 它通过使内部人员更难利用信息不对称来提供更强有力的消费者保护。例如,《CLARITY 法案》严格限制项目内部人员在项目成熟之前(即在他们仍控制项目期间)出售资产。
- 其成熟度框架提供了一个更具原则性、基于控制的去中心化测试,大大改进了《FIT21 法案》模糊的方法。该框架也更加精确,因为《CLARITY 法案》提出了七个客观可衡量的标准来判断区块链系统是否成熟。
- 它改善了监管监督并为监管机构提供了更大的灵活性,这将有助于确保监管框架随着行业的成熟而发展并扩大规模。
《CLARITY 法案》与最近通过的 《GENIUS 法案》如何相适应?
新的《GENIUS 法案》代表着我们迈向金融体系现代化的关键一步。众议院以压倒性优势(308 票赞成、122 票反对,其中 102 名民主党人支持)通过了这项重要立法,创造了历史。然而,这项关于稳定币的新立法大大增加了制定类似《CLARITY 法案》这样更广泛的市场结构立法的必要性。
因为《GENIUS 法案》将加速稳定币的普及,从而推动更多金融活动迁移到区块链上,从而增强对区块链的依赖,实现更广泛的支付和商业活动。这已经发生,因为无处不在的支付处理商、传统金融机构、成熟的支付网络以及其他一些机构越来越多地接受和采用稳定币。
但现行的稳定币立法并未规范所有这些资产流通的区块链——它没有要求这些轨道必须安全、去中心化或管理透明。这一缺口使消费者乃至整个经济面临新的系统性风险。
随着《GENIUS 法案》现已签署成为法律,对《CLARITY 法案》的需求变得更加迫切。
《CLARITY 法案》提供必要的标准和监督,以确保支持稳定币的基础设施(底层区块链、协议和其他工具)符合安全性、透明度和控制标准。其对成熟区块链系统提出的客观、可衡量的要求,也更好地帮助企业家明确如何达到这些标准。
如果没有《GENIUS 法案》和《CLARITY 法案》的互补保护,稳定币的采用可能会加速不受监管、不透明甚至对抗性基础设施的使用。《CLARITY 法案》的通过将确保稳定币在安全的网络上运行,进一步保护消费者,降低金融风险,并巩固美元在下一代金融体系中的强势地位和领导地位。
接下来会发生什么?
随着《CLARITY 法案》在美国众议院获得通过,该法案将被送交参议院。参议院银行委员会和农业委员会可以选择是否受理该法案,通过各自的修订程序进行修改,然后提交参议院全体会议进行表决。
然而,更有可能的是,一个由两党参议员组成的小组将提出一份单独的参议院版本的加密货币市场结构法案,该法案可能在很多方面与《CLARITY 法案》类似。参议院银行委员会和农业委员会随后将通过各自的程序审议该法案,如果获得批准,则将其提交参议院表决。
如果国会两院通过各自的法案,众议院和参议院将需要协调任何分歧——无论是通过非正式的谈判程序还是更正式的协商委员会——然后每个议院将投票通过最终的妥协版本。
这一切什么时候可能实现?众议院和参议院主要领导人已设定目标,在 9 月底前将市场结构法案送交总统签署。

为什么与你息息相关?
《CLARITY 法案》获得了 216 张共和党票和 78 张民主党票,它延续了 FIT21 法案(该法案以 71 张民主党票在众议院获得通过)所建立的两党合作势头。该法案在《FIT21 法案》的基础上进行了全面改进——加强了消费者保护,明确了权力下放的标准,并与现有监管模式更加契合。
《CLARITY 法案》的通过将确保美国继续保持区块链基础设施的全球领先地位,惠及开发者和消费者。作为一项严肃、深思熟虑且两党合作的尝试,《CLARITY 法案》旨在为美国加密货币构建一个行之有效的监管体系,它在创新与监管之间取得平衡。它为国会提供了一个保护消费者权益的机会,同时支持数字经济的基础设施建设,创造就业和机遇,这是计算创新领域的下一个重要里程碑——其重要性不亚于之前的个人电脑、云计算和移动计算。
这不仅仅关乎加密货币,更关乎确保未来的互联网对所有人而言都是民主、开放和安全的。
免责声明:作为区块链信息平台,本站所发布文章仅代表作者及嘉宾个人观点,与 Web3Caff 立场无关。文章内的信息仅供参考,均不构成任何投资建议及要约,并请您遵守所在国家或地区的相关法律法规。




