交易所安全依然是 Web3 生态中的一个重大挑战,需要交易所、安全公司、监管与执法部门持续不断的努力与合作。
作者:Beosin
封面:Photo by Moritz Erken on Unsplash
6 月 2 日,加密交易所 BitoPro 发布公告确认被攻击,表示近期在进行钱包系统升级与加密资产转移期间,其热钱包遭遇黑客攻击,多个链上热钱包异常流出资金约 1150 万美元。Beosin 安全团队对该事件进行了分析和资金追踪,并将结果分享如下:

与黑客密切相关的地址为:
Ethereum:
0x2453933c98b6e55397103f7c1081626e0a02d2c9
0x454cf3892a949c94569ab2663090ecdca811a6f0
Polygon:
0x2453933c98b6e55397103f7c1081626e0a02d2c9
Tron:
TRoLEoNiiod5m8TSdmSR4iW17yQCfc2YJV
Solana:
G1bdPViZztqV5ptH3mVyXdAKYRm1jBhGiGvdDx9LmaCd
Bitcoin:
bc1qcwzxklr3tr7zjhvql7pqtg57rkvm55vcz8ydul
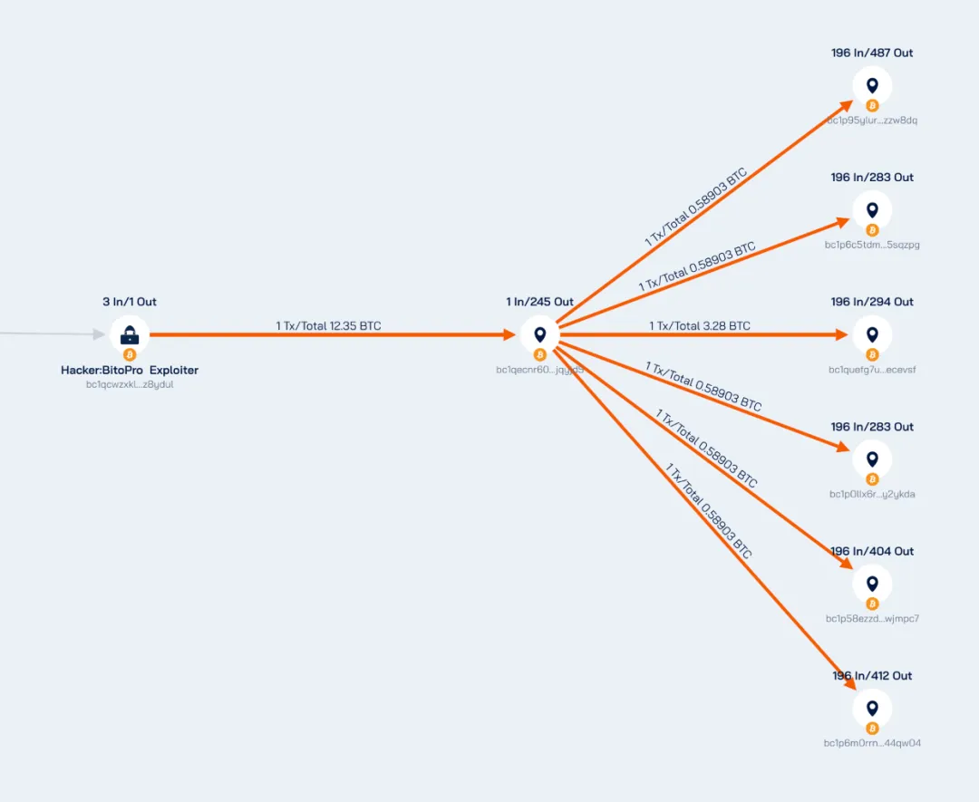
使用 Beosin Trace 工具对被盗资金进行追踪,可得到以下被盗主要资金的流向图:

目前可确认的是 BitoPro 有两个热钱包受到攻击:
TLRajJ3VTNsi9insYMc2ShqKMTs8RfzwWn
0xdd72a29ef5395a9c7de8e18ff8f22fd8b8f8a889
Tron 链损失约 587 万 USDT 和 24.38 万 TRX,其中被盗 TRX 通过 DEX 兑换为 USDT,随后所有被盗以及兑换得到的 USDT 通过跨链兑换成 ETH、USDT,部分存放在以太链地址 0x2453933c98b6e55397103f7c1081626e0a02d2c9。
以太链热钱包损失约 224 万 USDT,31.4 万 USDC,约 11 亿 SHIB,约 60.26 万 APE,跨链兑换所得的 ETH 最后归集在地址 0x454cf3892a949c94569ab2663090ecdca811a6f0,总共约 4600 ETH,其中 4091.5 ETH 随后存入 Tornado Cash,500 ETH 通过 ThorChain 跨链兑换成 BTC,存放在 bc1qcwzxklr3tr7zjhvql7pqtg57rkvm55vcz8ydul,随后转移至地址 bc1qecnr60sl49kgs9ajkq2025jle6gpx9s5jqyjd5 完成混币。

Polygon 链,地址 0x973eef2acfef320fe906ad1039cddda0f7f36fb0 向黑客地址 0x2453933c98b6e55397103f7c1081626e0a02d2c9 发送约 1600 万 MV 代币,约 65 万 USDT,25 万 MATIC 和约 12 万 USDC,随后将 MV 代币通过 DEX 兑换成 MATIC,造成 MV 代币价格暴跌。
目前,BitoPro 热钱包被攻击原因尚未披露。交易所内部运营安全,签名设备安全,助记词管理,签名环境安全等多方面都需要进行调查取证,此前类似的交易所安全事件也多次发生,如被盗超 14.4 亿美元,加密领域最大的安全事件——Bybit 事件全景链路追踪分析和 Beosin | 印度交易所 WazirX 被盗 2.35 亿美元事件分析。
交易所安全依然是 Web3 生态中的一个重大挑战,需要交易所、安全公司、监管与执法部门持续不断的努力与合作。Beosin Trace 已将本次事件黑客相关地址加入黑地址库,后续将持续追踪。
免责声明:作为区块链信息平台,本站所发布文章仅代表作者及嘉宾个人观点,与 Web3Caff 立场无关。文章内的信息仅供参考,均不构成任何投资建议及要约,并请您遵守所在国家或地区的相关法律法规。




